Hello 香港

 找回密码
 立即注册
搜索
热搜: 活动 交友 discuz
查看: 3527|回复: 2

颱风泰利|民政总署开放18区庇护中心(附地址)

  [复制链接]
发表于 2023-7-17 14:16:10 来自手机 | 显示全部楼层 |阅读模式

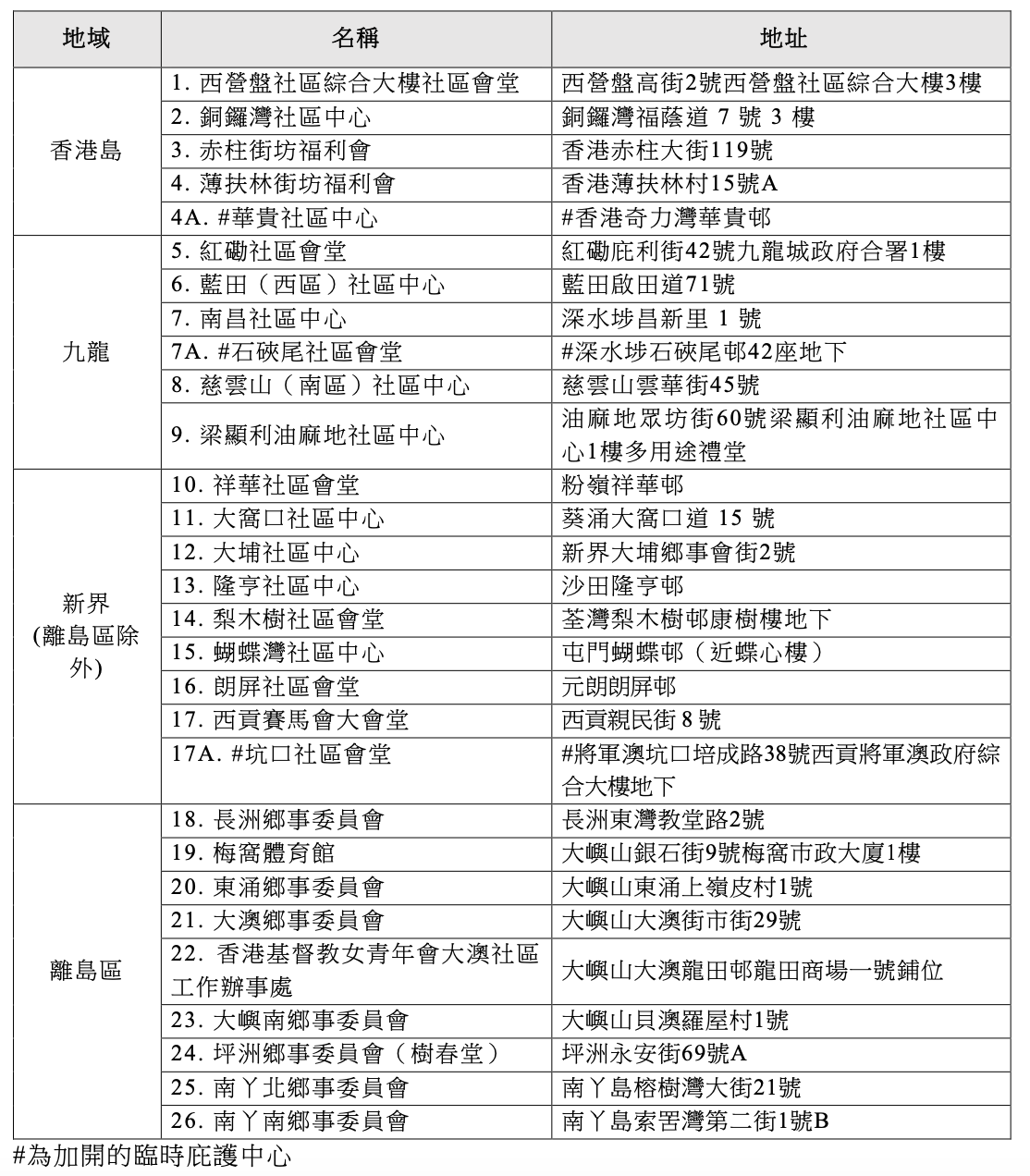
天文台今日(17日)表示,八号东南烈风或暴风信号在上午6时40分发出,并预测8号风球至少维持至下午4时。民政事务总署在社交专页发文表示,因应颱风“泰利”袭港,18区民政事务处迅速动员各相关部门做好防风准备,包括在低洼地区设置沙包、清理渠道、进行防风演练同埋协助居民做好防风措施,发挥“民政帮到你”精神。

 


民政事务总署表示,各区民政处会继续密切留意区内情况,同其他政府部门保持紧密联繫,尽力为居民提供适切的支援。因应8号热带气旋警告信号已发出,民政总署已开放临时庇护中心让有需要人士入住。

 

 

回复

使用道具 举报

发表于 2023-7-17 15:12:01 | 显示全部楼层
太贴心了!
回复

使用道具 举报

发表于 2023-7-17 15:12:19 | 显示全部楼层
颱風泰利來襲,我們應該保持警惕並做好相應的防風措施。民政事務總署已經迅速展開行動,協助居民做好準備工作。各區民政處也會緊密關注區內情況,提供必要的支援。此外,民政總署還開放了臨時庇護中心來滿足有需求的人士的需求。讓我們共同應對颱風泰利,保障自身安全。
回复

使用道具 举报

您需要登录后才可以回帖 登录 | 立即注册

本版积分规则

Archiver|手机版|小黑屋|Hello 香港 ( 粤ICP备2020129818号 )|Sitemap

GMT+8, 2026-1-27 13:23 , Processed in 0.019196 second(s), 11 queries , MemCache On.

Powered by Discuz! X3.4

© 2026 红盛集团(深圳)有限公司

快速回复 返回顶部 返回列表