Hello 香港

 找回密码
 立即注册
搜索
热搜: 活动 交友 discuz
查看: 2311|回复: 3

兆基创意书院伺服器遭入侵 私隐公署:或逾600人受影响

    [复制链接]
发表于 2024-5-19 14:48:37 来自手机 | 显示全部楼层 |阅读模式

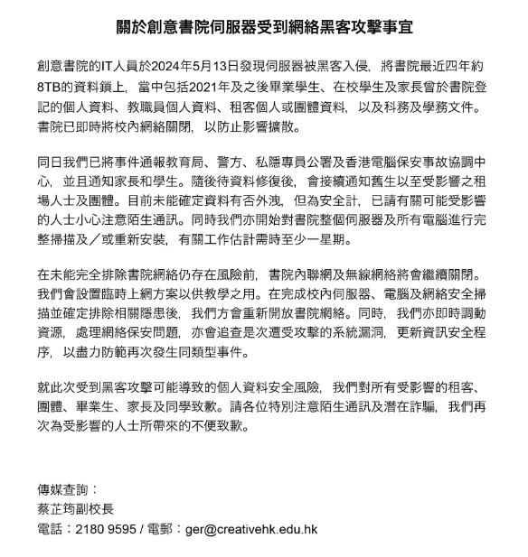
香港兆基创意书院今日(18日)发布通告指,本月13日发现伺服器被黑客入侵,最近四年约8TB的资料被锁上,包括2021年及之后毕业生、在校学生及家长曾在书院登记的个人资料、教职员个人资料、租客个人或团体资料,以及科务及学务文件,目前未能确定资料有否外泄。

香港兆基创意书院发布通告。
私隐专员公署回覆查询时表示,本月13日收到相关机构的资料外泄事故通报,初步显示可能超过600人受影响。公署表示,已按既定程序展开循规审查,并已建议有关机构尽快通知受影响人士。

警方表示,本月14日接获相关机构报案,指电脑伺服器被黑客入侵,案件正调查,暂未有人被捕。

教育局回覆指,据了解,该学校在事故后已即时采取应急措施,已报警处理,校方正陆续通知可能受影响人士。教育局已敦促学校全面调查事件,审视资讯系统的保安措施,按风险为本原则,采取适当措施加强网络安全,避免同类事件发生。当局会继续与学校保持紧密联系,提供适切意见及支援。

回复

使用道具 举报

发表于 2024-5-19 14:57:52 | 显示全部楼层
一定要保持高度的警惕来保护自己的个人隐私信息安全,
回复

使用道具 举报

发表于 2024-5-19 14:57:58 | 显示全部楼层
除了官方要严加防范外 广大市民也应该积极行动起来
回复

使用道具 举报

发表于 2024-5-19 14:58:08 | 显示全部楼层

回复

使用道具 举报

您需要登录后才可以回帖 登录 | 立即注册

本版积分规则

Archiver|手机版|小黑屋|Hello 香港 ( 粤ICP备2020129818号 )|Sitemap

GMT+8, 2026-2-2 00:24 , Processed in 0.017255 second(s), 10 queries , MemCache On.

Powered by Discuz! X3.4

© 2026 红盛集团(深圳)有限公司

快速回复 返回顶部 返回列表